Skip to content

Bercio/Tesina

Folders and files

NameName
Last commit message
Last commit date

Latest commit

 

History

3 Commits
 
 
 
 

Repository files navigation

Tesina

Various ideas for my highschool graduation small thesis | Varie idee per la mia tesina di maturita'

Centered around Utilitarianism:

Utilitarianism

Centered around Brownian Motion:

BrownianMotion

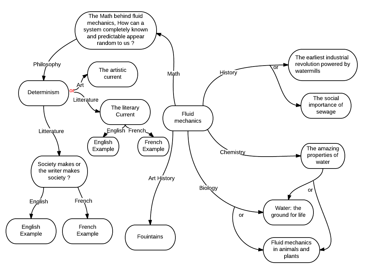
Centered around Fluid Mechanics:

FluidMechanics

About

Various ideas for my highschool graduation small thesis | Varie idee per la mia tesina di maturita'

Resources

Stars

Watchers

Forks

Releases

No releases published

Packages

No packages published