-
-
Notifications
You must be signed in to change notification settings - Fork 86
ModDistribution
Brutus5000 edited this page Jun 3, 2016
·
6 revisions
- establish a unified architecture to distribute mods (frontend mods and game mods)
- offer mod authors flexible ways of contributing
- implement an efficient update mechanism
- keep mods working when required mods get updated (version control, keep the old versions)
- replace the legacy update server
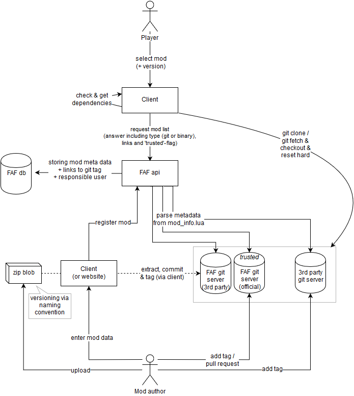
- git is used as update mechanism
- mods are physically stored on any git server
- each version must be available as git tag
- mod metadata and additional information are stored in faf-db
- the client request the mod list via FAF API
- upload of maps is possible via client or web site (not decided yet)
- lists all mods which are
- marked active
- not marked malicious
- offers an 'about mod' link for each entry
- offers an 'upload mod' link
- lists all mods, where the current user is listed in responsible
- offers an 'about mod' link for each entry
- offers an 'edit mod' link for each entry
- offers an 'upload mod' link
- form which contains all relevant info fields (those not in mod_info.lua)
- ensure either a git link + tag or a zip-file upload
- edit form which contains all relevant info fields (those not in mod_info.lua)
- checkbox to deactivate mode (due to never version)
- offers an 'add new version' link (leads to upload mod)
- form which contains all relevant info fields (includig mod_info.lua)
- link to upvote this mod
- link to report this mod
- input box to comment the mod
- Upon start of the FAF client it requests the list of available mods from FAF API
- When a mod is chosen, it is cloned or updated via git in background
- When a chosen mod is hosted outside FAF-servers, the player must confirm, that he wants to use it anyway. Note: unavailable mods cannot be selected directly, but still be use as a required mod of another mod
- Developers can register a mod using client|website
- All possible metadata is extracted from mod_info.lua
- Additional required metadata must be added manually
- A mod can be
- Uploaded via zip file (and then be moved automatically into a corresponding git repository),
- Stored on the official FAF-git repository or
- stored on a 3rd-party git repository
- every user has a flag whether he is allowed to add maps to the vault
- super users have the ability to mark mods as malicious, so the won't be offered to clients
- official and/or popular mod get blacklisted, so that no new mods can be added with this name
- mods outside of FAF control (= hosted on 3rd-party servers) will require the user to pro-actively permit this mod to be used
To install pygit2, the correct version of libgit is required. Further installation instructions are available here (note: you need to adopt this to install the latest libgit-version).
